Projet PIC
Sommaire
Présentation
Notre objectif est de réaliser une carte électronique capable de tester les connexions entres les ports d'un connecteur d'usage industriel destiné à charger des casques de pompiers.
Avancement et réalisation du projet
Nous devons créer une carte électronique équipée d'un pic16f628A, de 2 leds (1 rouge pour signaler une erreur et 1 verte pour avertir que la carte fonctionne et qu'il n'y ait aucun problème électrique), 1 bouton poussoir, 1 interrupteur, 1 support tulipe, des résistances pour le bouton poussoir et les leds.
Description du projet
a) Cahier des charges
Le commanditaire Mr Tisseront, dirigeant de la société A R Systems, a réalisé des casques de pompiers communiquant par bluetooth. Seulement il y a eu quelques problèmes électriques concernant les ports du connecteur du chargeur des casques. Le but est de réaliser une carte avec un micro contrôleur pic16f628A contenant notre programme. Celui-ci test tour à tour des connexions et doit vérifier qu'elles ne communiquent pas ensemble. Si cela marche correctement une LED verte indiquant le bon fonctionnement s'allume et si il y'a une erreur une LED de couleur rouge indique une anomalie.
b) Programmation:
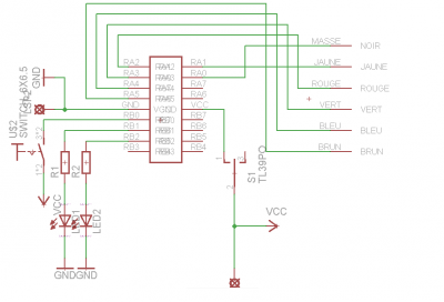
Nous avons tout d'abord visualisé l'architecture de la carte puis nous avons commencer à assigner des composants sur des ports du micro contrôleur.
Nous avons donc fait le schéma suivant:
Ensuite nous avons commencer a rédiger le programme.
Le programme a le fonctionnement suivant : Lorsqu'une personne appuie sur le bouton poussoir le programme envoi sur une patte un niveau logique 1 et vérifie que sur les autres pattes le niveau logique reçu est à 0. Puis il recommence cette action avec un autre pattes et ainsi de suite jusqu’à avoir testé les 6 bornes du connecteurs. Lorsque tout est correcte une LED verte s'allume pour indiquer le bon fonctionnement. Lorsqu'une anomalie est détecter une LED rouge s'allume.
Voici le programme :
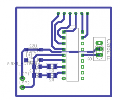
c) Réalisation:
Nous avons fait une carte qui doit être petite et pratique. Nous utilisons les connaissances acquise au cours de notre enseignement de Compatibilité électromagnétique pour réaliser une carte de bonne qualité. Nous devons donc éviter de créer des boucles sur la carte, diminuer les consommations électrique et diminuer le coût de la carte.
Nous avons aussi créer des composants en particulier le connecteur.
Partie programmation
Les premières semaines ont permis de se familiariser avec l'environnement MPLAB X IDE. Nous avons utilisé un pic 18f4520 avec l'environnement ICD3 pour tester les fonctions d'un microcontrôleur PIC.Ce logiciel utilise un compilateur C spécifique à chaque famille de pic(10f,12f,16f,18f,etc..). Nous avons utilisé le compilateur HI-TECH qui est compatible avec les microcontrôleurs pic des familles 10,12 et 16.