LEI400

De troyesGEII
Révision datée du 19 novembre 2016 à 01:05 par Bjacquot (discussion | contributions) (Montage réalisé)
Aller à : navigation, rechercher

Distributeur de boisson Bianchi LEI400.

Présentation du projet:

Dans le cadre de notre projet d'étude et réalisation du troisième semestre nous somme chargés de réparer et convertir une machine à café industrielle pour un usage personnel.

  • Les paramètres doivent donc tous pouvoir être modifiés par l'utilisateur.
  • La machine doit pouvoir s'adapter à la boisson que l'utilisateur veut obtenir (modification du contenu des bacs).
  • La machine doit pouvoir s'adapter aux récipients de l'utilisateur.
  • La sécurité de l'utilisateur vis-à-vis de la machine.
  • Le système de monnaie sera supprimé.


Présentation du distributeur:

La machine:

LEI400Grand.jpg

La machine à café LEI400 sur laquelle nous allons travailler ne fonctionne actuellement plus. Il nous faut donc recréer une carte de puissance et une carte de gestion. A l'origine la machine dispose de 11 boutons permettant de choisir les boissons, et de deux boutons permettant de régler la quantité de sucre.

Documentation:

DOC 1
DOC 2, Utilisateur
DOC 3, Technique

Analyse fonctionnelle:


Diagrammes(...):



Etude de la machine:


Etude des capteurs:

Flotteur dans la cuvette[3] (voir lei400.pdf p56):

Après avoir testé le contact on s'est rendu compte qu'il est normalement fermé. Sur le connecteur les deux premières broches accessibles sont utilisées.

Capteur volumétrique:

  • Nous avons étudié le capteur grâce au montage ci dessous et nous avons remarqué qu'à la sortie de ce capteur, on a un signal carré dont la fréquence change en fonction du débit de l'eau.
Circuitcapteur.PNG


  • Nous avons donc réalisé des tests grâce au programme suivant:
volatile long compteur = 0;

void reagir()
{
  compteur++; // interruption 0 reliée à la patte n°2 de l'arduino
}

void setup() {
  Serial.begin(9600);
  attachInterrupt(0, reagir, CHANGE); // incrémentation de la variable compteur à tout les fronts envoyés par le capteur
}

void loop() {
  Serial.println(compteur);
  delay(100);
}
  • Ensuite, avec l'aide de ce programme, nous avons relevé les valeurs en fonction de la quantité d'eau qui passait dans le capteur. On obtient le tableau suivant:
Mesure capteur
Quantité (ml) 100 200 300 400 500
vitesse lente 264 490 737 998 1204
vitesse moyenne 241 506 750 1000 1222
vitesse rapide 248 486 738 1009 1218
valeur moyenne 251 494 741,7 1002,3 1214,7
  • Avec toutes ces valeurs, on peut donc tracer la courbe qui nous donnera l’équation de la quantité en ml en fonction du nombre de valeur envoyé par le capteur.
Courbecapteur.PNG

Capteur de Température

Le capteur de températeur est une thermistance, dans un premier temps nous avons fait plusieurs mesures pour obtenir une courbe (et donc l'équation de température en fonction de la tension mesurée) la plus précise. Sur l'image si dessous nous réalisons la dernière mesure de température.

En pleine mesure


Programme permettant de valider l'équation de température:

#define resistanceserie 9844.0    
#define pinthermistance A0 
 
void setup(void) {
  Serial.begin(9600);
}
 
void loop(void) {
  float vRt;
  float lecture;
  float RT;
  float Temp;
  lecture = analogRead(pinthermistance);
  vRt = (5.0*lecture)/1023.0;
  RT=(vRt*resistanceserie)/(5.0-vRt);
  //Temp=80.3944*exp(-0.0139854326*(RT/1000));
  //Temp=296.70771*exp(-0.044304*(RT/1000));
  Temp=100.7692461863*exp(-0.0196531819*(RT/1000));
  Serial.print("Temp: "); 
  Serial.println(Temp);
  Serial.print("RT: "); 
  Serial.println(RT);
  Serial.print("Tension aux bornes de RT : "); 
  Serial.println(vRt);
  delay(1000);
}

Celui-ci nous donnera la température en fonction de la tension d'entrée sur le pin A0. Les lignes en commentaire montrent que l'équation de température n'est pas encore stabilisée.

10/11/2016

Une dernière mesure nous a permis de trouver une courbe correcte et d'en tirer une équation polynomiale de degré 3, (pour plus de précision), qui sera par la suite implémentée dans le programme. Voici la courbe :

Courbebien.png

Le logiciel calcule l'équation de température présente sur le graph en fonction de la courbe de température qui varie ici de 32°c à 60°c.

Les lignes à changer dans le programme sont donc :

  RT=(vRt*resistanceserie)/(5.0-vRt);
  RT=RT/1000.0;
  Temp=-0.00011*(RT*RT*RT)+0.02328*(RT*RT)-1.9293904851*RT+92.807;//Nouvelle equation (celle trouvée grace à la courbe)
}


Montage arduino :

Montage.jpg

On perçoit la résistance de 10kOhm montée en série avec la thermistance. Les fils noir et rouge que nous voyons sur l'image correspondent à la thermistance.

17/11/2016

Le but de cette séance est de faire un programme qui permet de réguler la température à 40°C. Ce programme devra contrôler l'optocoupleur de la carte de puissance qui contrôlera la résistance chauffante. Notre premier programme consistait à couper le triac lorsque la température atteint 40°C.Cependant, pour la suite, on voudrait réguler la température plus précisément, c'est à dire que plus l'on approche de 40°C, moins la puissance dans la résistance chauffante sera élevée. Pour cela, nous allons commander le temps d'ouverture et de fermeture du Triac sur chaque période. Par exemple, si on veut diviser par deux la puissance de la résistance chauffante, on va commander la fermeture du Triac pendant 500ms si la période dure 1sc.


Conclusion:

Suite à cette séance, on a terminé le programme de régulation de la thermistance. Le principe sera : l'utilisateur donne une consigne de température "je veux mon café à 60°C", le programme mesurera la température de l'eau et calculera le 'Delta Température' entre la consigne et l'eau. En fonction de la valeur du Delta, le Triac sera fermé plus ou moins longtemps.

Voici le programme Arduino :

#define resistanceserie 9996.0    
#define pinthermistance A0 

void setup(void) {
  pinMode(8,OUTPUT);
  Serial.begin(115200);
}

void loop(void) {
  float vRt;
  float lecture;
  float RT;
  float Temp;
  float consigne=50;
  float DeltaT;
  
    while (consigne != 0 && Temp<=consigne)
  {
  lecture = analogRead(pinthermistance);
    vRt = ((5.0*lecture)/1023.0)+0.02;
    RT=(vRt*resistanceserie)/(5.0-vRt);
    RT=RT/1000.0;
    Temp=-0.00011*(RT*RT*RT)+0.02328*(RT*RT)-1.9293904851*RT+92.807;
    DeltaT = consigne-Temp;


    if (DeltaT>30 && DeltaT<=100)
    {
      digitalWrite (8,HIGH);
      delay (100);
    }
    if (DeltaT>=20 && DeltaT<=30)
    {
      digitalWrite (8,HIGH);
      delay (80);
      digitalWrite(8,LOW);
      delay(20);
    }
    if (DeltaT>=10 && DeltaT<=20)
    {
      digitalWrite (8,HIGH);
      delay (60);
      digitalWrite(8,LOW);
      delay(40);
    }
    if (DeltaT>=5 && DeltaT<=10)
    {
      digitalWrite (8,HIGH);
      delay (40);
      digitalWrite(8,LOW);
      delay(60);
    }
    if (DeltaT>=0  &&  DeltaT<=5)
    {
      digitalWrite (8,HIGH);
      delay (20);
      digitalWrite(8,LOW);
      delay(80);
    }
  }
}

Ce programme a était testé avec une résistance et un oscilloscope et est fonctionnel.

Étude des électrovannes:

Électrovanne d'arrivée d'eau

  • 24VDC, 400mA
  • Normalement Fermée
  • Dispose d'une sécurité mécanique bloquant l'arrivée d'eau si un retour ce produit.



Électrovanne de distribution de l'eau chaude

4 fois:

  • Olab SERIE 8000
  • 24VDC
  • 19W



Prototype: Carte de contrôle des 5 électrovannes:

Schéma:
Carte réalisée:
Le 18/11/2016 Carte testée et fonctionnelle.

Etude du triac fonctionnant sur le réseau 230V:

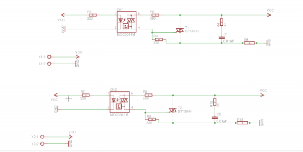
Montage réalisé

Lors de la première séance, on a étudié le fonctionnement du triac et on est arrivé à ce montage

sans cadre

Calcul de la résistance d'entrée: R= (5-1,25)/0,015 = 250 ohms. On a pris une tension d'entrée qui vaut 5v (soit celle d'une carte arduino) et l'intensité vaut 15mA max (ceci a été défini par le constructeur, voir datasheet du moc3041).

Valeurs des composants utilisés:

  • R1= 220 ohms
  • R2= 390 ohms
  • R3= 330 ohms
  • R4= 39 ohms
  • C1= 0,01 uf
  • R6= Réstance chauffante

Lors de la deuxième séance, on a préparé la boite pour l'alimentation et on a soudé les différents composants sur une plaquette pour pouvoir tester le bon fonctionnement du système. Pour ne pas faire d'erreurs sur le branchement du triac, on s'est servi de la photo ci-dessous.

Triac.jpg


Après avoir soudé tous les composants sur la plaquette, on a positionné la plaquette dans la boite et on a soudé les entrées prévus pour l'arduino, pour le secteur, pour la résistance chauffante et pour l'électrovanne. Ce qui nous donne:

Montage1.jpg

On se sert d'un interrupteur qu'on a donc du relier à l'alimentation.

Inter.jpg

Utilisation du montage

Ce montage va nous permettre de contrôler la pompe à eau principale et la résistance chauffante.


Tests(démarches et étapes pour parvenir aux résultats finaux présentés si dessus):

Circuit d'arrivée d'eau jusqu'à la cuvette le 06/10

Schéma électrique:

SchemaTestArriveeEau.PNG

Petit programme arduino:

	boolean flag=true; //on ne veut faire la manip qu'une fois

	void setup() {
	     pinMode(13,OUTPUT);//led carte arduino
             pinMode(2,OUTPUT);
	     pinMode(3,INPUT_PULLUP);//contacteur en pull up on retrouve 0 si pas d'eau et 1 si de l'eau
	}

	void loop() {
	     while(digitalRead(3)==LOW && flag){// si pas plein d'eau et première fois 
		  digitalWrite(13,1);//on rempli
		  digitalWrite(2,1);
	     }
	     flag=false;
	     digitalWrite(13,0);//c'est plein on coupe l'arrivée
	     digitalWrite(2,0);
	}

On constate que l'eau arrive bien jusqu'a la cuvette. Une fois que le flotteur est remonté l'arrivée d'eau est bien coupée par l'arduino.

  • Il faut par la suite ajouter une sécurité permettant de couper l'arrivé d'eau si le flotteur monte sans passer par le micro-controleur.

Ébauche d'idées pour la sécurité.

Rappel AND
Entrées Sorties
A B S
0 0 0
0 1 0
1 0 0
1 1 1

On pose A le flotteur dans la cuvette et B le µC.
Quand le niveau de logique de A est 1 on peut ajouter de l'eau.
B doit pouvoir autoriser l'arrivée d'eau si A n'est pas à 0 et il doit pouvoir bloquer l'arrivée d'eau dès qu'il souhaite.

  • Pour résumer on doit donc apporter de l'eau seulement quand le niveau le permet et quand le µC le demande on a donc la correspondance avec une fonction AND entre A et B.

Circuit d'arrivée d'eau jusqu'à la cuvette le 20/10

  • Ajout du système de sécurité pour bloquer l'arrivée d'eau en cas de cuve pleine.

Dans un premier temps nous avons essayé d'utiliser une porte logique NAND. On constate que le système fonctionne cependant on utilise qu'un quart du composant. Nous allons donc utiliser deux transistors SI2336DS de type N-MOS, qui se contrôlent en tension, en série de façon à ce qu'on ouvre l’électrovanne si et seulement si l'arduino demande l'ouverture et que la cuve n'est pas pleine. Cela simplifie le montage et le rend beaucoup plus petit.

On obtient donc ce montage:

EssaiNMOS1002.PNG

L’électrovanne d'arrivé d'eau est modélisée par une inductance, et le flotteur par un bouton.


Composants utilisés/ables

Nom Type Boîtier Librairie Eagle Référence eagle Documentation Fournisseur Référence
SI2336DS N-MOS SOT23 datasheet
touchscreen documentation

Datasheets et informations techniques

  • capteur volumétrique
    • 974-9522-b
    • Dans la doc si dessous et (surtout) avant de cabler bien lire et comprendre la rubrique MEASUREMENT TIPS
  • pompe
    • 230 VAC
    • 48W
  • résistance chauffante
    • 230 VAC
    • 1500W
  • flotteur
    • contact normalement fermé