RobotiqueCoupeGEII
Présentation du projet : Robot joueur de tennis
Le but du robot est d'envoyer le plus de balle possible dans le camps adverse, sans jamais franchir la ligne médiane qui sépare les deux camps et en ne contrôlant qu'une balle à la fois
Cahier des charges de la compétition
L'aire de jeu
L'aire de jeu a pour dimension 8 x 4 m avec une ligne médiane de 67 cm de large.
Les balles/Les matchs
Les balles utilisées sont des balles de tennis standard. Elles sont placées aléatoirement sur le terrain à l'exception de 3 balles placées systématiquement aux 3 intersections des lignes de notre terrain (points jaunes sur le schéma).
Le Robot
Le robot doit être autonome. Il peut utiliser les moteurs, la transmission, les roues, le châssis et la batterie officielle de l'événement, mais il est possible d'utiliser aussi ses propres composants. Le robot peut également utiliser un système propulseur. Lors du lancement d'un match, le robot doit être démarré à l'aide d'un bouton qu'un utilisateur viendra actionner.
Les Balises
Il est possible de poser jusqu'à 3 balises de dimensions maximales de 20 x 20 x 20 cm sur des emplacements spécifiques (détaillé sur le schéma). Nous n'avons pas utilisée de balise.
Homologation : La visite de contrôle
Le robot sera présenté aux membres du jury et il doit répondre aux exigences fixées.
Ces exigences sont les suivantes :
- Un ballon de baudruche est fixé à 30 cm du sol et doit être percé avant la fin du temps imparti des matchs (90 secondes).
- Le robot ne présente aucun danger, ni au repos, ni en fonctionnement (pas de pièces coupantes...).
- Un dispositif permettant de couper le courant doit être mit en place.
- Un dispositif mécanique de mise en marche attaché à un lien de 30 cm minimum permettant de tirer dessus pour le déclencher doit être présent.
- Un système (actif ou passif) permettant de contrôler une seule balle à la fois
La mise en ligne de la documentation technique du robot
Pour que le robot puisse participer, une documentation technique avec tous les composants du robot est demandée afin de vérifier que tout correspond lors de l'homologation du robot devant le jury.
Fonctionnement du robot
Détection
Détection des balles
De près
De loin
Détection d'obstacle
Balle attrapé / non attrapé
Détection de la ligne médiane
Pour la détection de la ligne médiane, nous avons choisi d'utiliser des capteurs CNY70. Ces capteurs sont composés d'une LED infrarouge et d'un transistor, le principe est que la LED va émettre une lumière et en fonction de la couleur sur laquelle va réfléchir la lumière, il y aura plus ou moins de courant qui passera dans le transistor.Le noir étant la couleur qui réfléchit le moins et le blanc celle qui réfléchit le plus.
Pour ce qui est de l'emplacement des capteurs, nous avons choisi d'en utiliser 8 et de les placer comme le montre l'image à gauche, les capteurs sont espacés de 2.5cm, il sont reliés à des comparateurs afin d'avoir des données numériques et non analogiques. Les sorties des comparateurs sont ensuite reliées à des portes logiques ET à quatre entrées, les sorties des quatre comparateurs reliés aux quatre capteurs de gauche sont reliés au quatre entrées de la Porte ET, même chose pour les quatre capteurs de droites qui sont aussi relié à une port ET à quatre entrées. On a décidé de procéder de cette manière car lorsque les quatre capteurs de gauche ou de droite sont tous activé alors on est sur de détecter la ligne médiane et non une ligne du terrain.
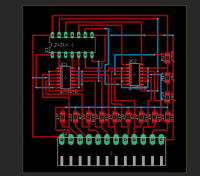
Voici le schéma électrique:
La borne 1 sert à relier l'alimentation 5v, la borne 2 pour le GND, les bornes 3,5,6 et 7 sont reliés au 4 capteurs de gauche et les bornes 8,9,10 et 11 sont reliés au 4 capteurs de droite et la borne 12 est la sortie qui renverra une tension logique au microcontrôleur indiquant l'état des capteurs
Voici le board du circuit précédent créer sur Eagle
